Roadmap
At Cardano, we enjoy structuring roadmaps into distinct eras, and we applied the same approach at Blockfrost.

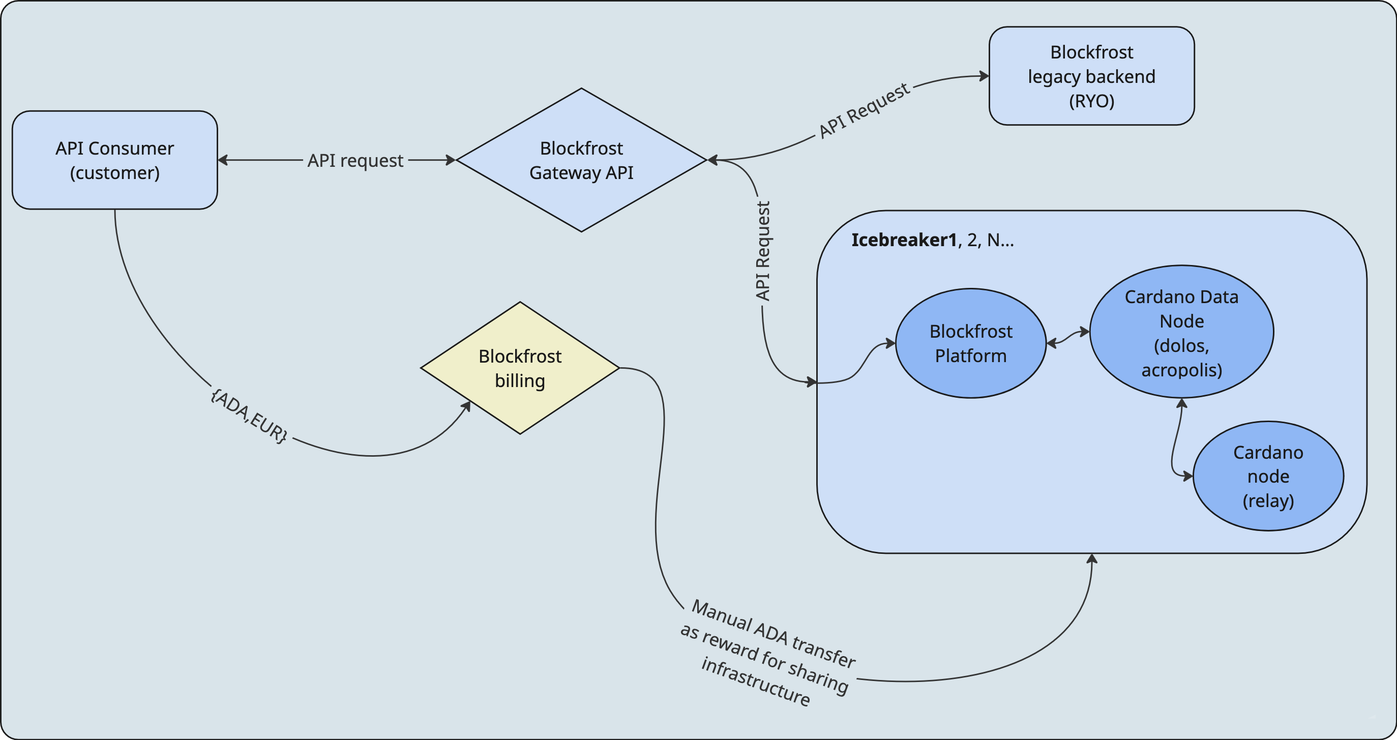
Icebreaker era
The Icebreakers Era enables SPOs and other node operators to join the centralized Blockfrost cluster, earning rewards for sharing their infrastructure and advancing Blockfrost’s decentralization.

Hopper era
In the Hopper Era, the goal is to implement a decentralized pay-per-use API billing system. Icebreakers will receive payments through micro-payment channels, while customers will also open payment channels to facilitate transactions.

In solitary mode, when the platform operates outside the cluster, customers should be able to open a payment channel directly with the platform.
Cayley and Liskov eras
There eras are still in research and futher community discussion is required.
Github
We track all the milestones within the roadmap on Github (roadmap view ).